In the rapidly evolving field of targeted protein degradation (TPD), groundbreaking research has illuminated an innovative mechanism that challenges traditional paradigms reliant on ubiquitination. Conventional TPD strategies, including PROTACs and molecular glues, have indeed revolutionized therapeutic development by harnessing the ubiquitin-proteasome system to selectively eliminate disease-causing proteins. However, the intricate complexity of ubiquitination and associated deubiquitination processes has presented notable obstacles, limiting the efficacy and broader applicability of these methods. A recent study spearheaded by a team of molecular biologists introduces a ubiquitination-independent proteasomal degradation pathway mediated by midnolin, a multifaceted protein that directly recruits substrates to the proteasome, unveiling unprecedented opportunities for drug discovery.
Central to this discovery is the elucidation of the structural intricacies governing midnolin’s interaction with the 26S proteasome, the cell’s primary protein-degrading machinery. Utilizing cryo-electron microscopy (cryo-EM), researchers have resolved high-resolution structures of midnolin bound to the 26S proteasome in several functional states. These structures reveal a sophisticated ‘two-arm’ binding mode: the highly conserved α-helix at midnolin’s C-terminus anchors robustly to the RPN1 subunit, while its N-terminal ubiquitin-like domain interfaces with the RPN11 subunit of the 19S regulatory particle. Such an arrangement meticulously positions the substrate-binding Catch domain directly above the proteasome’s AAA-ATPase motor, a spatial orientation that maximizes substrate processing efficiency. This structural insight elucidates the molecular basis for midnolin’s capacity to circumvent ubiquitin tags, directly catalyzing protein degradation.
The functional characterization of midnolin-recognized degrons further positions this pathway as a versatile platform for targeted degradation. Researchers meticulously characterized these degrons—the specific motifs or domains within substrate proteins that confer midnolin recognition—and demonstrated the versatility by which midnolin mediates degradation. Importantly, midnolin can facilitate degradation by either direct recruitment of substrates or indirectly through intermediary adaptors, expanding the repertoire of targetable proteins. Given that midnolin expression is often elevated in various cancers, this property raises the compelling possibility of harnessing endogenous midnolin levels for therapeutic intervention, enabling selective degradation of pathological proteins within oncogenic contexts.
Pushing the boundaries from mechanistic understanding to application, the study presents the development of engineered midnolin-based targeting chimeras, termed MidTACs. By replacing midnolin’s native Catch domain with a customizable target-recruiting module, these chimeras redirect the degradation machinery toward user-defined substrates, operating independently of ubiquitination signals. Using a fully reconstituted in vitro system, MidTACs have been validated to promote effective proteasomal degradation of desired targets. This modular engineering overcomes critical limitations faced by existing TPD platforms, particularly where ubiquitination machinery engagement is inefficient or undesirable.
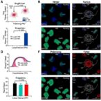
A standout application of this technology was the targeted degradation of nuclear β-catenin, a notoriously elusive oncogenic driver widely recognized as “undruggable.” Canonical β-catenin involved in adherens junctions displays essential physiological roles; however, nuclear β-catenin translocation leads to aberrant transcriptional programs in numerous cancers and fibrotic diseases. Previous therapeutic efforts have been hampered by the inability to discriminate between nuclear and cytosolic pools. The MidTAC approach succeeded in specific degradation of nuclear β-catenin without perturbing its cytosolic counterpart, thereby preserving cellular integrity while neutralizing the pathological driver. This precise subcellular targeting exemplifies the potential of MidTACs to achieve unparalleled specificity in TPD.
The implications of such a ubiquitination-independent degradation system are profound. By leveraging the natural degradative capacity of the proteasome without the necessity for ubiquitin tagging, the midnolin-proteasome axis circumvents rate-limiting steps and potential regulatory bottlenecks inherent to ubiquitin-dependent systems. This approach streamlines degradation pathways, potentially reducing off-target effects and broadening the spectrum of proteins amenable to therapeutic targeting. Moreover, the modular design of MidTACs enables rapid customization, facilitating the development of bespoke degraders tailored to challenging therapeutic targets.
From a structural biology perspective, the resolution of midnolin-proteasome complexes in distinct conformations illuminates the dynamic orchestration underpinning substrate engagement and processing. The ‘two-arm’ binding mechanism is reminiscent of a molecular clamp, stabilizing midnolin in an optimal configuration to deposit substrates onto the motor domains driving proteolysis. This spatial precision ensures that substrates, once recognized, are translocated efficiently into the proteolytic core, expediting breakdown. Furthermore, the evolutionary conservation of these interaction motifs underscores the fundamental biological significance of midnolin’s role in proteostasis.
Biochemically, understanding the degron landscape recognized by midnolin expands our comprehension of cellular protein quality control. This raises intriguing questions about midnolin’s physiological roles in different cellular contexts and how its proteasomal recruitment might be modulated under stress or pathological conditions. Since midnolin is overexpressed in several malignancies, it may contribute to cancer cell proteostasis networks, presenting vulnerabilities exploitable by MidTACs or similar biotechnological tools. Such cancer-selective targeting could revolutionize therapeutic windows, minimizing collateral damage to healthy tissues.
The engineering feat embodied in MidTAC design charts a versatile roadmap for next-generation TPD therapeutics. By fusing a customizable target-recognition domain onto midnolin’s proteasome-engaging scaffold, MidTACs offer precision-guided degradation that bypasses ubiquitination, a notorious hurdle in many disease models. This versatility is poised to catalyze rapid prototyping of degraders against challenging intracellular proteins, including transcription factors, scaffolding proteins, and other traditionally inaccessible targets that have evaded small molecule inhibition.
In addition to cancer, the MidTAC platform holds transformative potential against a range of diseases characterized by aberrant protein accumulation or dysregulated subcellular protein functions. The ability to selectively degrade proteins within discrete compartments, such as the nucleus, adds a spatial dimension to protein control not attainable by current technologies. This spatial precision mitigates risks of unintended systemic protein depletion and opens avenues for refined molecular therapies tailored to cellular microenvironments.
Taken together, this work not only uncovers a novel, ubiquitin-independent protein degradation pathway but also translates foundational structural knowledge into a versatile engineered platform for targeted degradation. The midnolin-proteasome pathway offers a compelling alternative to ubiquitin-centric approaches, with the prospect of overcoming critical therapeutic challenges and expanding the druggable proteome. As this technology matures, it promises to redefine the landscape of drug discovery and precision medicine, ushering a new era of protein-targeting therapeutics with unprecedented specificity and efficacy.
This pioneering study articulates a fundamental shift in targeted protein degradation, challenging longstanding dogma and illustrating the power of structural biology-driven engineering to unlock novel cellular mechanisms with therapeutic intent. As researchers worldwide harness this approach, the creation of ubiquitination-independent degraders may soon become a cornerstone of treatment strategies for a broad array of diseases, including cancer, neurodegeneration, and fibrotic disorders. The midnolin-based MidTAC system is poised to inject fresh momentum into a burgeoning field, inspiring innovative drug design paradigms with the potential to profoundly impact human health.
Article Title: Structure-based engineering of the midnolin-proteasome pathway for targeted protein degradation
News Publication Date: 20-Aug-2025
Web References: http://dx.doi.org/10.1093/procel/pwaf069
Image Credits: Hongyang Wang, Ying Zheng, Tiantian Wang, Xue Zhang, Peipei Wang, Chuancun Wei, Hongyue Li, Quan Wang, Lu Zhang, Xisong Ke, Wenqing Xu
Keywords: targeted protein degradation, ubiquitination-independent degradation, midnolin, proteasome, Cryo-EM, structural biology, MidTAC, β-catenin, cancer therapeutics, protein engineering, molecular chimeras, subcellular targeting
Tags: advancements in drug discovery techniquescryo-electron microscopy in protein researchinnovative approaches to protein eliminationmidnolin-proteasome pathwaymolecular biologists and proteasome studiesprecision medicine and TPDprotein degradation mechanismsprotein interactions with proteasomestructural biology of midnolintargeted protein degradationtherapeutic applications of proteasome researchubiquitination-independent degradation
