In collaboration with Nvidia, Basecamp Research has now leveraged AI to unlock programmable gene insertion, which places large therapeutic DNA sequences at precise locations in the human genome. The achievement expands upon CRISPR-based approaches that are restricted to small gene edits and address a limited number of disease indications.
The new family of evolutionary AI models, named EDEN, was trained on approximately 9.7 trillion biological tokens from BaseData, Basecamp’s proprietary genomics dataset. EDEN guides multi-modality therapeutic discovery by learning biological design principles from evolution.
BaseData offers a 10-fold expansion of known protein diversity when compared to all public databases combined and was collected over five years from more than 150 locations across 28 countries and five continents.
EDEN is described in a preprint posted on the company’s website that has not yet been peer reviewed. The large interdisciplinary team spans over 50 authors and includes experts from Nvidia and Microsoft.
In parallel, Basecamp secured an investment from NVentures, Nvidia’s venture capital arm, in its pre-Series C round. The amount is undisclosed.
Evolution is all you need
Basecamp Research is a U.K.-based company founded in 2019 with a mission to fill the biology data gap, fueling AI models for broad applications across therapeutics, sustainability, and chemical engineering.
The team highlights that 70% of public sequence data advancing today’s biological research is drawn from just 10 species. Basecamp has since partnered communities around the world to pioneer an economic partnership-based model that incentivizes the collection of samples across the planet’s most extreme and diverse environments to generate BaseData.
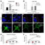
EDEN only requires the genomic target site as a prompt to design a new therapeutic molecule. The authors demonstrated insertion at over 10,000 disease-related locations in the human genome. Integration of cancer-fighting DNA into primary human T-cells at novel safe-harbor sites produced CAR T-cells that showed over 90% tumor-cell clearance in laboratory assays.
EDEN is versatile across modalities. In another design task targeting the global drug-resistance crisis, 32 out of 33 EDEN designed peptides (97% success rate) were functional with high potency against World Health Organization (WHO) critical-priority and multidrug-resistant pathogens. The antimicrobial work was done in collaboration with esteemed AI antimicrobial researcher, César de la Fuente, PhD, presidential associate professor at University of Pennsylvania.
“I completely align on Basecamp’s thesis that public biological data is huge, but not diverse,” de la Fuente said in an interview with GEN Edge. He affirms that AI models in antibiotic discovery have undergone a revolution in the past few years.
Oliver Vince, PhD, co-founder at Basecamp, emphasizes that high success rates were achieved by training EDEN on evolutionary data alone without clinical information. While today’s models are not perfect in every scenario, they provide a “huge leap forward.”
“The next step is folding in clinical datasets to this powerful underlying model,” Vince told GEN Edge. He looks toward a future with “near perfect therapeutic design straight out of one unified system.”
Tome’s legacy
Basecamp’s programmable gene insertion work using EDEN builds upon technology licensed from the now closed, Tome Biosciences, a genome editing company co-founded by Harvard duo, Omar Abudayyeh, PhD, and Jonathan Gootenberg, PhD. Formerly led by CEO, Rahul Kakkar, MD, Tome launched in December 2023 with an impressive $213 million in funding to advance genetic medicines based on programmable addition via site-specific targeting elements (PASTE) technology. The company surprisingly shut its doors just nine months later.
Tome’s PASTE technology was based on a two step process. The first step used a Cas9 nickase and a reverse transcriptase (RT) enzyme to write a ‘beacon,’ an approximately 40 basepair (bp) target site for a large serine recombinase (LSR). The second step delivered a template DNA along with the LSR, that inserts the template at the beacon.
Reflecting on Tome’s challenges, John Finn, PhD, CSO of Basecamp and former CSO of Tome, told GEN Edge that most of the company’s R&D dollars went into writing of the beacon, which proved to be a major challenge. With the longest prime edit in the literature being approximately 10bp at the time, no one had made an edit that sized up to 40bp.
Additionally, the vast majority of work using prime editing was in actively dividing cells, whose DNA repair machinery was significantly different than non-dividing, terminally differentiated cells, which compose the majority of therapeutic targets in the human body.
“I remember early at Tome talking with Rahul about how transformational it would be if we could engineer programmability into the recombinase itself,” said Finn. “Not only would this address the challenges of beacon writing, it would also lead to the simplest editing system ever: one protein, one template sequence.”
In the coming years, the field’s growing advances in AI led Tome to collaborate with Basecamp. Finn knew that learning the language of how LSRs recognize their target sequence would require incredible amounts of data and AI models, both of which Basecamp had and was developing.
In the face of skepticism surrounding AI-powered drug discovery, Vince maintains that the technology is here to stay. “You can debate whether it’s perfect or not,” he said, “but it will change how we develop medicine.”

![Basecamp-_Research_CostaRica_Cre (1) Basecamp Research collecting samples in Costa Rica [Coldhouse Collective]](https://www.genengnews.com/wp-content/uploads/2025/06/Basecamp-_Research_CostaRica_Cre-1-696x464.jpg)
